新闻记者 郑力强 谢姣
2025年3月,湖北楚道数通公司推出预存式楚道畅行卡ETC,面向全省各类车主与车型提供全新出行方案。凭借专属优惠、预付费轻连接、零绑卡、免费办理等核心优势,该产品上线以来已收获超26万用户信赖,成为湖北车主高效便捷的出行新选择。




多重优惠叠加 节假日出行享专属让利
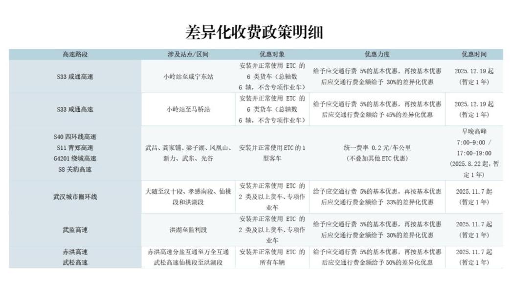
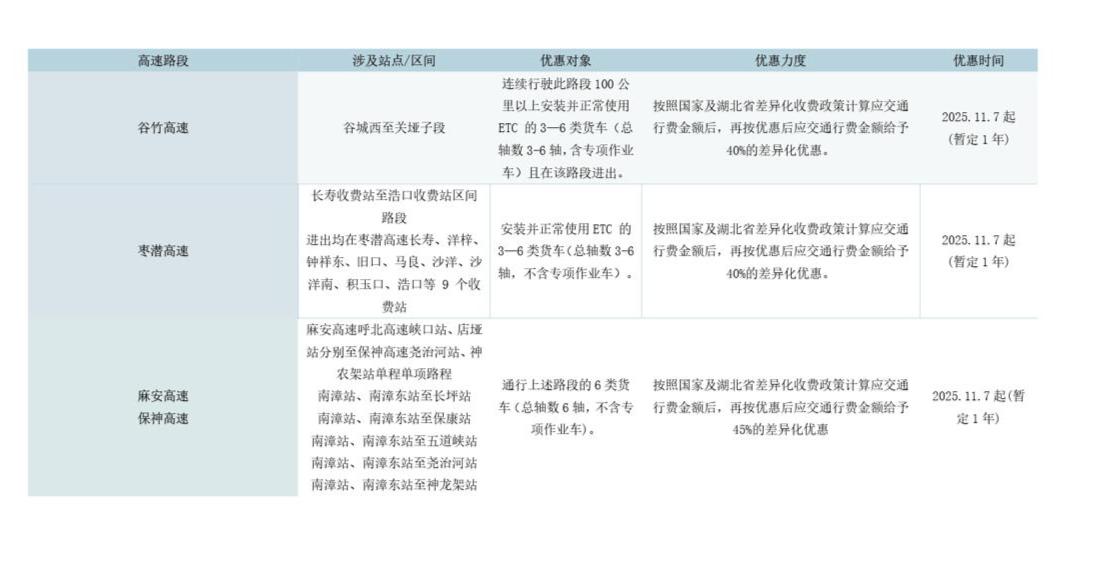
楚道畅行卡ETC用户可享受全国高速通行95折基础优惠,同步执行省级政府批准的差异化收费政策,以及多条高速路段“点对点”免费通行福利,覆盖客车、货车、集装箱车等多类车型。
针对客车用户,湖北交投推出专项福利:2026年春节、清明节、劳动节、国庆节四大法定节假日前后各2天,通行湖北交投所辖高速路段,可享受通行费先收后返5折优惠,进一步降低节假日出行成本。
预付费“轻连接” 零绑卡更安全便捷
不同于传统ETC需绑定银行卡、支付宝、微信等账户自动扣款的模式,楚道畅行卡创新采用预付费模式,全程无需绑定任何支付账户,资金独立管理、使用更安全。
用户可通过支付宝、微信、银行卡、对公账户等多渠道灵活充值,也可开通支付宝储值管家,实现余额不足自动充值,有效避免欠费影响通行。针对企业用户,产品支持总账户与子账户分级管理,支持批量办卡、资金独立核算、账务清晰可查,满足车队高效管理需求。
首充免费无手续费 合约与预警更规范
楚道畅行卡取消传统ETC办理中的设备费、指定绑卡、资金冻结等门槛,用户首充达标即可免费办理,使用全程无任何手续费。为规范设备使用,产品激活后设置三年合约期,合约期内注销将按规则收取相关费用。
系统设置专属余额预警机制,账户余额低于对应车型预警线时无法驶入高速,有效避免上站后余额不足、扣费失败、产生欠费记录等问题。开通自动充值功能,可实现一次设置、长期无忧,每月还可领取专属福利。
双线办理渠道 服务持续优化升级
楚道畅行卡ETC开通线上线下双渠道办理:线下可在湖北交投所辖收费站现场办理;线上通过微信公众号“湖北楚道ETC”即可一键申办,流程简便、快速安装。
湖北楚道数通表示,将持续优化产品功能与服务体系,以更智能、更优惠、更省心的高速通行体验,服务广大车主与企业用户。