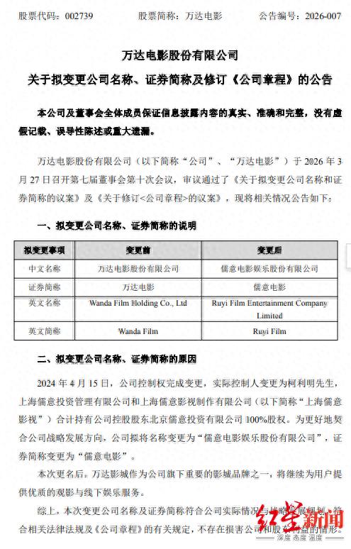
3月27日,万达电影发布公告,宣布拟更名为“儒意电影娱乐股份有限公司”。公告透露,更名是为了更好地契合公司战略转型方向,万达影城作为儒意电影旗下重要的影城品牌之一,将继续为用户提供优质的观影与线下娱乐服务。
红星新闻记者当天从万达电影获悉,更名后,儒意电影将在超级娱乐空间战略下聚焦“超级场景+超级IP”,升级线上线下娱乐体验,深耕文化娱乐全产业链。其中,“儒意”代表的是内容创作基因,“电影娱乐”彰显公司以线下场景为核心,深耕多元娱乐体验的决心,未来,儒意电影将从一家涵盖内容制作、发行与放映的传统电影公司,努力进化为全球用户至爱的文化娱乐品牌。

依托影城和IP储备 聚焦多元娱乐消费
品牌焕新后,作为儒意旗下聚焦多元娱乐消费的业务集团,儒意电影将依托全国700多家直营影城和儒意丰富的IP储备,打造“超级场景”与“超级IP”,为用户提供优质的线上线下娱乐消费体验。
所谓“超级场景”,是在“超级娱乐空间”战略下,推动影城从“观影”向“社交”的进化,让电影院不仅有电影,还有基于IP的沉浸式戏剧、主题展览、Livehouse以及特色食饮,让电影院成为让人愿意专程前往、高频打卡的城市核心娱乐枢纽。
“超级IP”是依托儒意系的IP储备,深耕IP全生命周期价值。未来,儒意电影不仅将推动影剧联动,也会把衍生品开发、主题空间打造前置到内容创作阶段,持续挖掘内容后链路价值,将IP转化为可感知、可参与的“空间叙事”。
AI正在深刻改写文娱产业的生产方式、组织形态、分发逻辑和变现模型。儒意电影表示,公司将拥抱AI但不盲从AI,将借助AI全链路赋能,提升内容发行与院线排片效率,将AI接入自有APP提升用户观影决策效率;通过AI辅助创意开发,探索更多天马行空的可能性,利用释放出来的生产力,打磨AI做不了的事——更具共鸣的故事、更温暖的现场服务、更深刻的情感连接。
从单一票房收入向多元化消费生态转型
此次品牌焕新,也标志着2024年万达电影控制权变更以来,新的管理团队对公司的资源整合与治理优化正式迈入实质性收官阶段。未来,公司将不再局限于传统的放映终端定位,继续推动业务从单一票房收入向多元化消费生态转型。
2005年成立以来,万达电影已出品近200部作品,全球累计票房突破千亿元,并连续17年在国内票房、观影人次与市场份额上领跑行业。
2024年儒意入主后,布局多元娱乐形态和消费场景,发布“超级娱乐空间”战略,让电影院从观影场所升级为多元化的娱乐综合体。两年来,公司推动“内容+渠道”深度协同,打造“内容开发—院线放映—IP运营”的行业闭环,并拓展了衍生品、潮玩、食饮等多元线下娱乐消费场景和增长引擎,为进一步深耕行业打下了坚实基础。
2025年业绩预告显示,万达电影全年预计盈利4.8亿至5.5亿元,在行业复苏中巩固领先地位;2026年春节档,万达电影不仅在全国票房TOP10影城里独占6席,TOP100影城独占65席,包揽了19个省级票房冠军和154个市级票房冠军,参与出品发行的《飞驰人生3》还摘得春节档票房冠军。
据了解,儒意电影与儒意系的协同也不止于“内容+渠道”,而是构建一个以IP为灵魂、场景为肌体、AI为引擎的生态系统。未来,儒意电影对用户的服务,不仅局限于两小时的观影,而是通过将体系内的创意势能转化为市场动能和用户情感沉淀,最终实现年轻人娱乐消费的全生命周期运营。
红星新闻记者 严丹