4月1日,央视曝光“澳洲优思益”虚构海外产地、伪造品牌背景,所谓墨尔本工厂实为汽车维修站,产品实为国内代工生产。该产品目前已全网下架,多位明星、主播曾带货相关产品。

4月1日,曾代言、售卖过优思益产品的李若彤、明道、章小蕙、曾舜晞等演艺人员分别致歉,并公布后续处理说明。
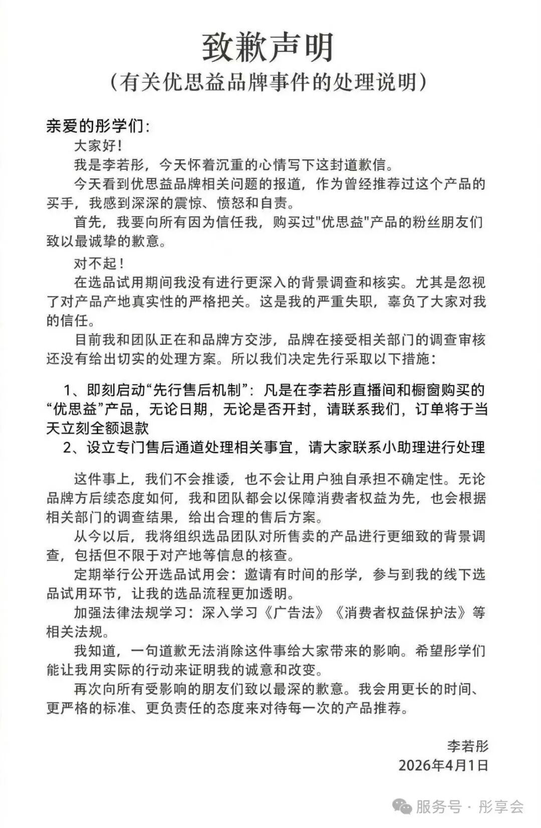
李若彤表示,即刻启动“先行售后机制”,凡是在李若彤直播间和橱窗购买的“优思益”产品,无论日期、是否开封,订单将于当天立刻全额退款。

明道承诺,凡通过明道直播间或橱窗渠道购买“YouthIt优思益”品牌产品的消费者,均可自本公告发布之日起30个工作日内联系直播间小助理,将以“先行赔付”的形式向相关消费者予以退款处理。

章小蕙通过其公司账号“玫瑰是玫瑰”发布正式声明致歉,其个人企微“章大蕙”也转发该声明。声明表示,自1日早上“Youthit优思益”品牌事件曝光后,首先郑重向大家致歉,辜负了大家信任,对此我们深感愧疚。玫瑰的消费者可自本公告发布起15个工作日内联系购买平台的官方客服,玫瑰都将以“先行赔付”的形式于订单核实后的7个工作日内,针对所有通过玫瑰全渠道下单的用户给出退款处理。

曾舜晞以工作室名义发布致歉声明。声明表示,向消费者、粉丝朋友、合作伙伴及因此受到影响的社会各界人士,表示诚恳歉意。通过此次事件,意识到在品牌背景的持续追踪和公众沟通等方面仍有提升空间。

据国家市场监督管理总局4月1日公告,针对媒体报道的跨境电商进口“优思益”保健品涉嫌原产地造假、虚假宣传等问题,国务院食安办、市场监管总局、海关总署高度重视,立即组织涉事地市场监管部门和海关开展调查核实,严查违法违规行为,切实维护市场秩序,保护消费者合法权益。
4月2日,国务院食安办、市场监管总局、海关总署对央广总台报道的跨境电商进口“优思益”保健品违规营销等问题涉及的抖音、淘天、小红书3家平台企业进行了约谈。要求相关平台企业严格遵守《中华人民共和国反不正当竞争法》《中华人民共和国消费者权益保护法》《中华人民共和国食品安全法》等法律法规规定,严格落实主体责任,加强平台内跨境电商企业审核把关,强化平台内在售商品管理,加大不良信息处理力度,畅通消费者咨询、投诉、举报渠道,切实维护消费者合法权益,促进行业规范健康有序发展。
另据央视新闻1日消息,浙江杭州市场监管部门已对杭州索象营销策划有限公司展开调查,已提取服务内容、资金往来等相关材料,正在问询企业负责人,进一步核实有关情况,并对这家公司涉嫌的广告违法行为进行了立案调查。

同时,杭州市场监管部门对报道中涉及的杭州社淘电子商务有限公司、杭州爱德思达传媒科技有限公司涉嫌广告违法行为也予以立案调查。